這部影片「為什麼我不尋找下一個特斯拉?『舊路無法帶你到新遠方』」的內容,主要是在分享創作者長期投資特斯拉的經驗,與他為何不去追尋所謂的「下一個特斯拉」的原因。
近年來,特斯拉(Tesla)成為甄選成長股的經典案例,許多投資人夢想著能找到下一個「特斯拉」,進而獲得十倍回報甚至更多。然而,著名投資者與內容創作者「一口新飯」在其最新分享中,提出了不同的思考視角,強調不追逐下一個特斯拉的四大理由,並呼籲投資人透過更理性的策略走穩長期財富之路。
以下是根據影片內容及 2025 年市場趨勢、資產配置策略與我自己的學習心得與經驗,與您分享可落地的思考框架。
NO.1037 財富階梯|一生財務自由的理財策略
The Wealth Ladder
Proven Strategies for Every Step of Your Financial Life
原書作者:尼克.馬朱利(Nick Maggiulli)
透過更理性的策略走穩長期財富之路
從亞馬遜的崛起、蘋果的革新,到特斯拉的顛覆,市場上總不乏傳奇。
這些故事讓人燃起希望,「下一個特斯拉」是否就在眼前?
每個投資人都渴望那個能翻倍、甚至改變人生的機會。
然而,現實卻告訴我們:傳奇是極少數人的故事,而理財卻是每個人的課題。
投資創作者「一口新飯」提醒我們:與其浪費時間追逐「下一個神股」,不如先學會如何穩定心態、建立自己的投資哲學。
市場的波動無法控制,但你的決策品質與思考習慣可以被鍛鍊。
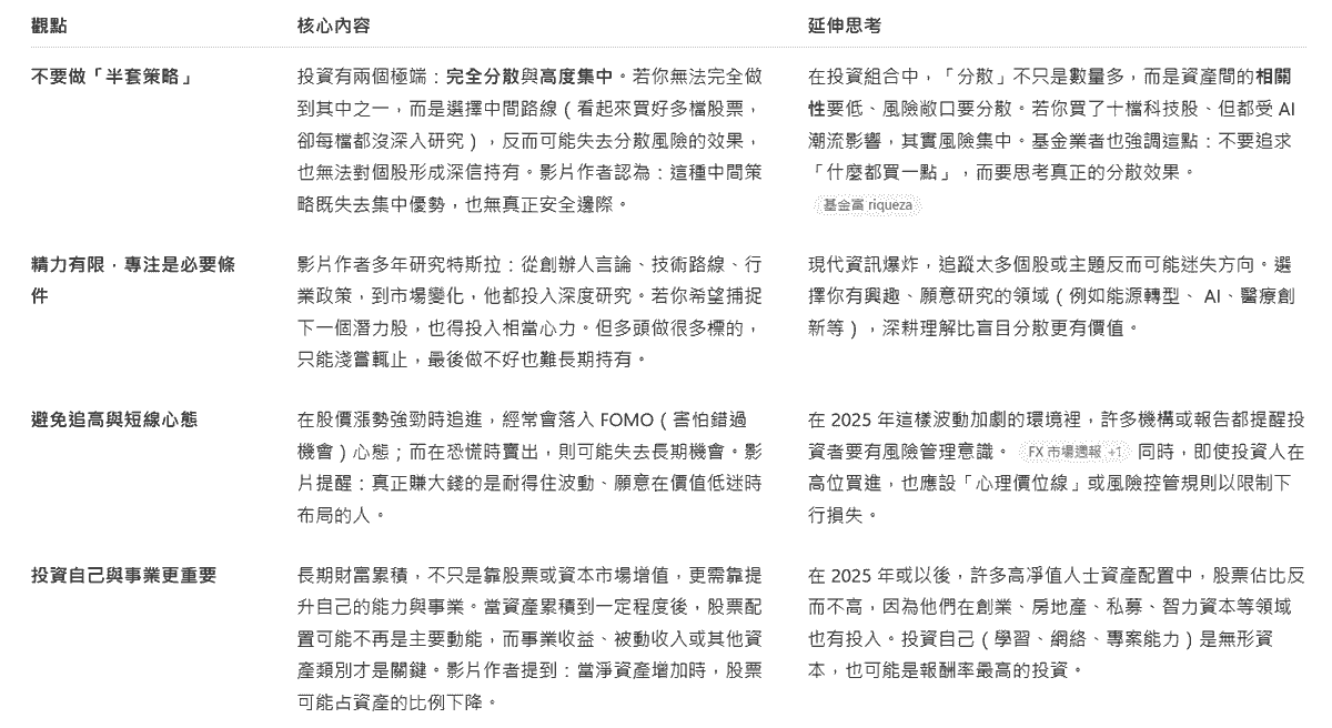
看似安全的「中間策略」其實最危險
許多人相信「分散風險」就能確保安全,但事實並非如此。
真正的分散不是持有十幾檔股票,而是理解風險的本質。
「一口新飯」指出,投資成功的兩條明確路線分別是:
完全分散投資——投資整體市場,例如指數基金或 ETF,依靠時間與紀律,穩定獲利。
高度集中投資——深入研究少數公司,對其商業模式與長期價值有充分理解,並堅定持有。
最糟糕的,是兩者之間搖擺不定的「半套策略」。
這類投資人同時追逐熱門股,卻缺乏研究與信念;當市場下跌時,往往恐慌賣出。
結果既無法分散風險,也失去長期報酬。
既不集中,也不分散,是投資最致命的狀態。
對正在培養理財觀念的新手上路而言,這是一個重要啟示:投資不是模仿別人,而是理解自己在做什麼。
如果你無法用一句話說清楚為何持有一支股票,那你其實不是真的在投資,而是在「碰運氣」。
投資自己是最穩定也最划算的選擇
「財富階梯」(Wealth Ladder)概念指出,不同階段應有不同的理財重點。
這不只是資金的分配,更是一場思維的進化。
一口新飯將人生財富成長分為三個階段:
累積期:學會儲蓄與管理開支,建立基本的財務安全。
放大期:透過投資(如股票、ETF、債券)讓資金產生被動收益。
突破期:將焦點轉向「自我投資」,強化能力、拓展人脈、打造個人品牌。
在突破期,你真正掌控的不是市場,而是自己。
學習如何表達、如何思考、如何創造價值,這些能力才是能陪你一生的資產。
最好的投資,不是找到會漲十倍的股票,而是成為那個能持續進步的自己。
想想看,學習一項能帶來長期收入的技能(例如程式設計、寫作、行銷、財務分析),報酬率往往遠高於股市平均。市場會變,但能力不會貶值。
富人的投資組合:重視「可控制的收入」
根據多項研究,真正的高淨值族群並不完全依賴股票。
股票在他們的資產中僅占約 30%~40%,其餘資金則投向能創造現金流與影響力的領域。
他們的資產組合通常包括:
企業投資:持有或創辦公司,直接參與決策並獲取穩定現金流。
不動產:長期持有、租金收益與抗通膨的避風港。
創新與新創項目:投入早期產業,用專業與視野創造非對稱報酬。
知識與品牌資產:將個人專業轉化為可持續的收入來源。
他們明白一個道理:財富應建立在自己能掌控的價值上,而非市場的情緒波動。
當你的收入來自知識與創造,而非市場漲跌,你就真正擁有財富的主導權。
這種策略的關鍵不在於「分散」,而是「掌控」。
當你能透過專業與創造力產生收入,你就不再害怕市場的起伏。

投資最大的挑戰:戰勝自己的情緒
投資最難的部分,不是分析圖表,而是控制情緒。
當市場上漲時,人們容易陷入「怕錯過」(FOMO),盲目追高;
而市場下跌時,又容易恐慌賣出。
這些情緒循環,往往是報酬率被侵蝕的主因。
成功的投資者懂得練習「延遲滿足」與「情緒中立」。
他們接受市場波動是常態,並用紀律取代焦慮。
投資不是與市場對抗,而是與自己的情緒對抗。
情緒控制能力是一種投資技能。
當你能理性面對波動、學會等待與堅持,時間就會成為你的盟友。
別再追逐別人的成功,開始打造自己的價值
「下一個特斯拉」的故事總令人興奮,但真正的財富來自於長期努力。
你無法預測哪一支股票會翻倍,但你能確定自己的成長永遠有報酬。
當你停止把焦點放在「誰成功了」上,而是問自己「我正在培養什麼能力」,你就從市場的觀察者變成了創造者。
別問下一個特斯拉在哪裡,先問自己,下一個成長的我在哪裡?
真正的自由,不是擁有多少金錢,而是能自由選擇時間與方向。
當你能控制專注力與思考方式,你就已經在通往財富自由的路上。
專注,是最終的財富核心
財富不只是金錢的總和,更是一種心智能力——能夠在變化中保持穩定,能夠在誘惑中保持清醒。
「一口新飯」的觀點提醒我們:在資訊爆炸與焦慮橫行的時代,專注是一種稀缺的競爭力。
當你能持續學習、理性判斷、堅定執行,你就不再需要追逐市場的節奏,而是能創造屬於自己的節奏。
最成功的投資者,不是預測市場的人,而是能在時間的長河裡,持續成長與適應的人。

延伸思考與行動建議
每月撥出收入的 10% 投資在學習或提升技能。
每年審視一次自己的理財習慣與投資方向,確保仍符合長期目標。
盡量與志同道合者交流,建立「學習型社群」,共同成長。
最重要的:保持耐心。複利的奇蹟只會發生在那些願意等待與堅持的人身上。
核心觀點回顧與拆解
以下是影片中比較關鍵、容易被忽略但又具有深度的觀點,搭配延伸補充與評論:

影片中也有一段值得注意的策略搭配:作者的組合中既有特斯拉這樣的集中持股,也保有指數(例如 S&P500)或被動工具作為風險平衡。
他主張:不要把所有雞蛋放一籃子,也不要雞蛋散落得太無章。
這種「主動+被動」策略,是一條折衷但有執行力的中庸之道。
可執行的長期投資心法與策略建議
以下是把影片觀點與市場趨勢對應起來後,我建議的一些可操作策略:

財富不是終點,而是自我成長的證明。
延伸閱讀

